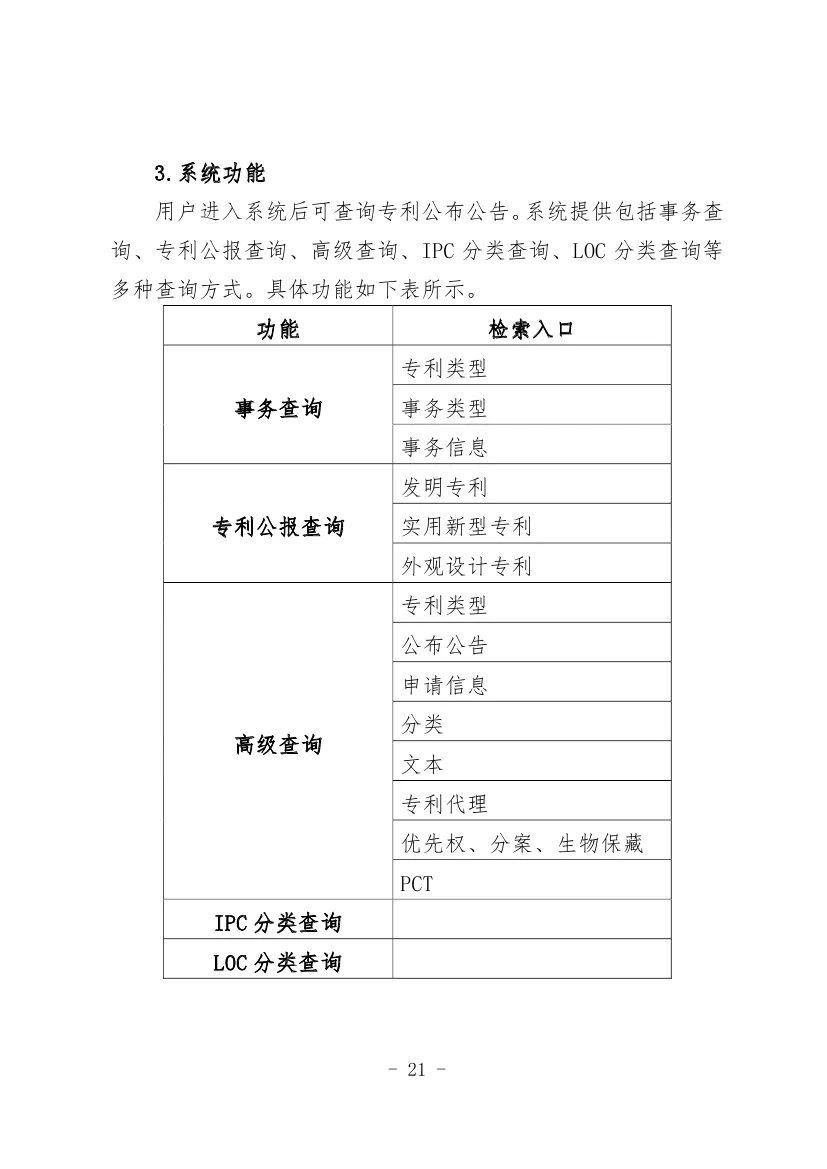
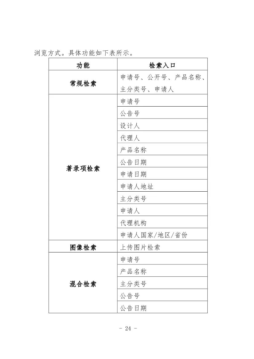
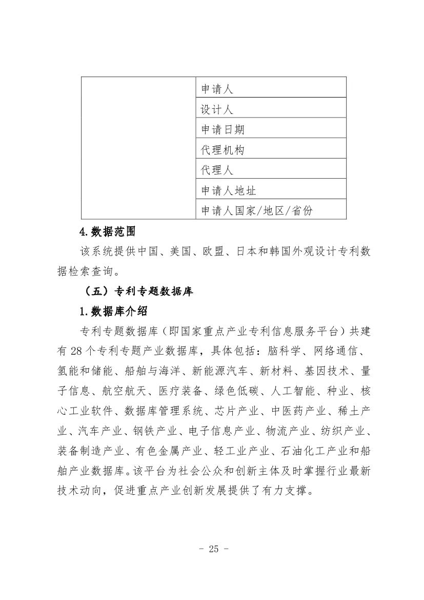
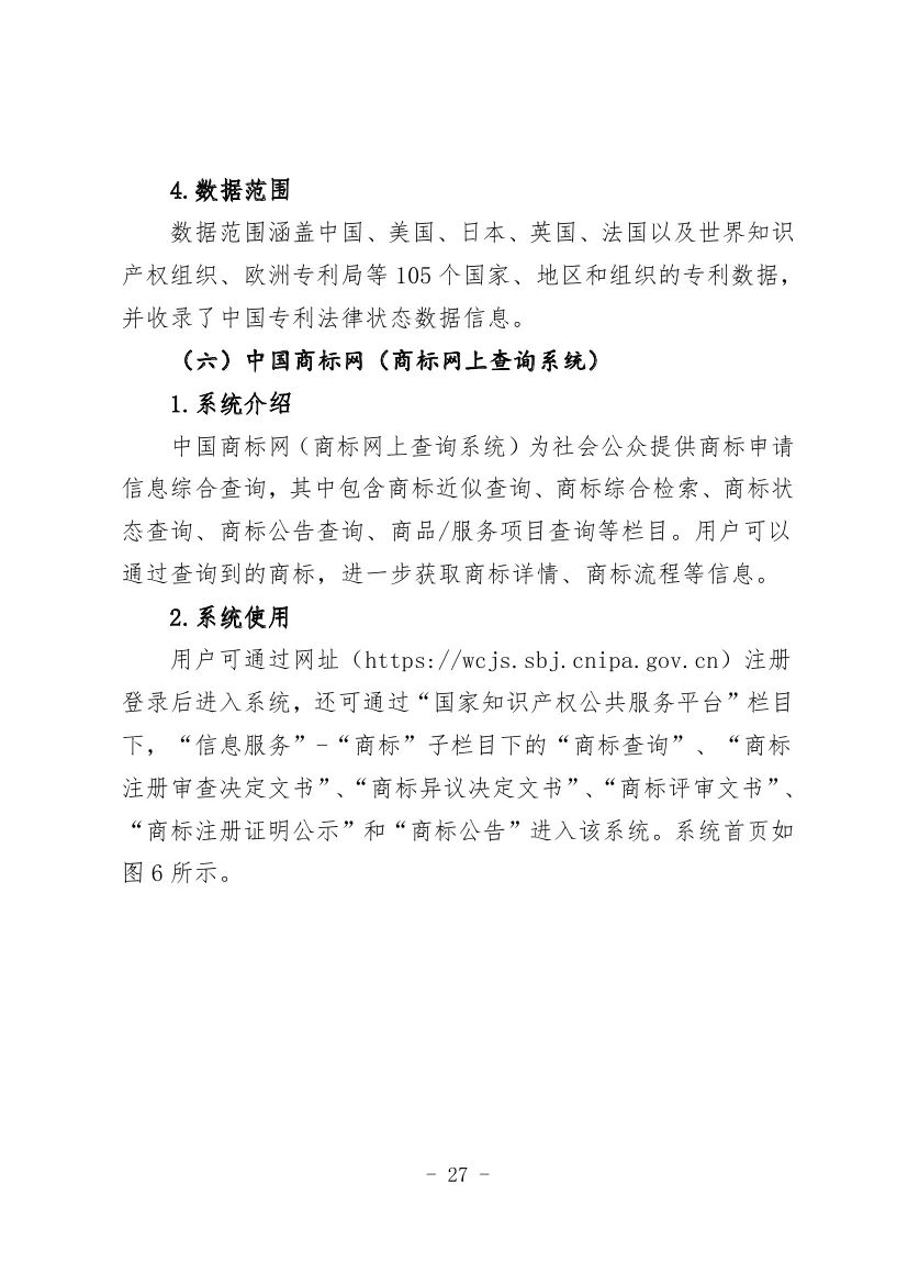
热点资讯
新闻动态
国家知识产权局:2025知识产权数据使用手册及开放目录
发布日期:2025-05-24 19:52 点击次数:127
(转自:数局)





































此报告及更多报告,点击“报告下载”菜单免费获取;或扫码加入数局知识星球获取更好服务:
海量资讯、精准解读,尽在新浪财经APP
(转自:数局)





































此报告及更多报告,点击“报告下载”菜单免费获取;或扫码加入数局知识星球获取更好服务:
海量资讯、精准解读,尽在新浪财经APP